登录媒体库
贵州省体育彩票管理中心官方网站
首页
责任彩票
责任资讯
党建工作
党建动态
党建学习教育
开奖直播
微光公益
国内公益要闻
省内公益要闻
公益报名活动
信息公开
通知公告
省内要闻
关于我们
人才招聘
搜索
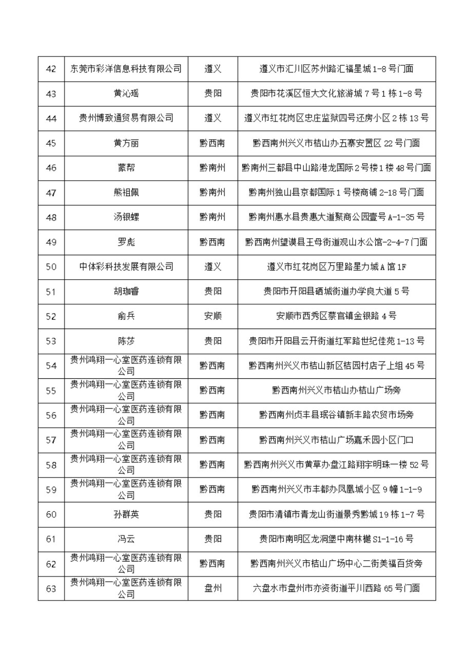
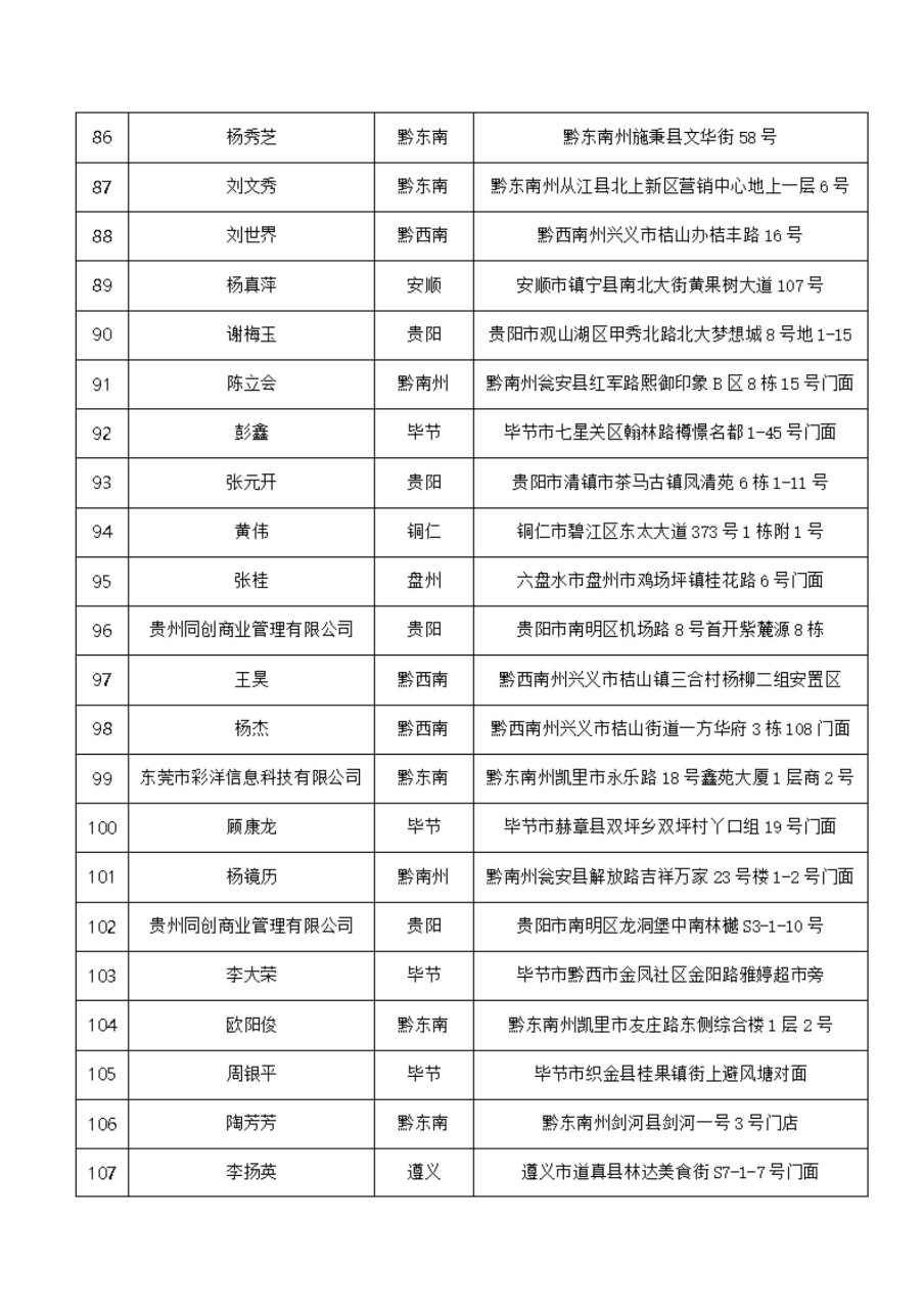
信息公开
新增代销者公示
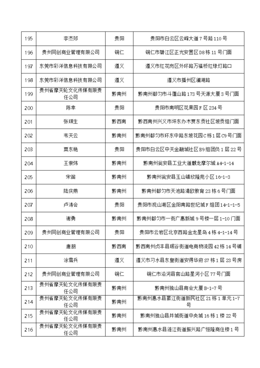
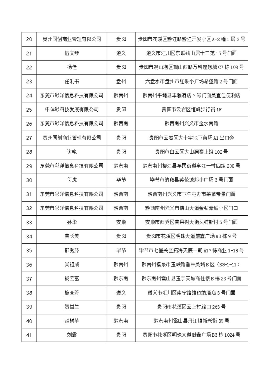
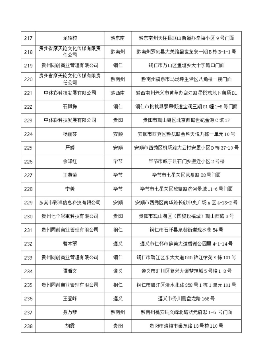
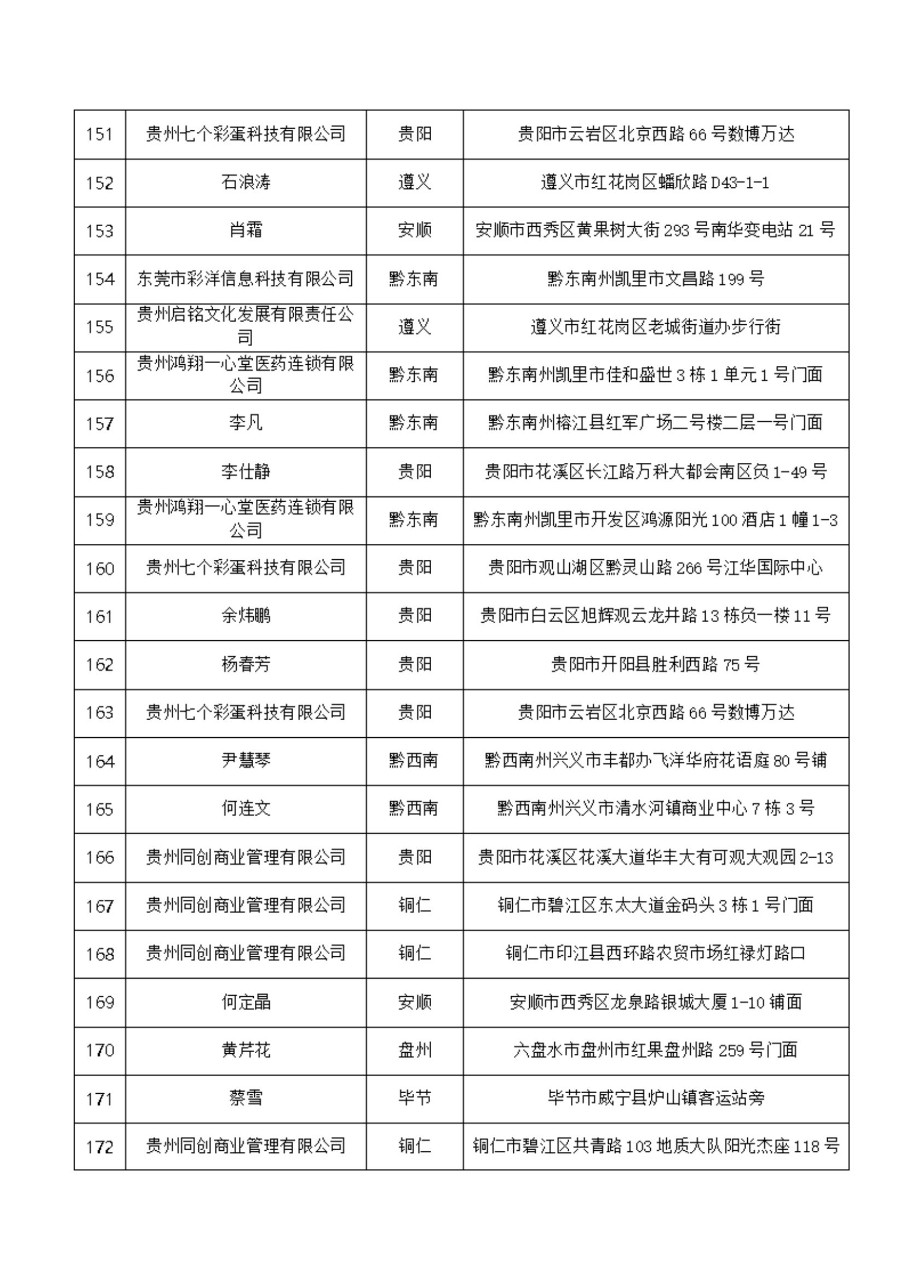
2023年第三季度贵州省新增代销者公示
发布时间:2023-10-30
作者:何青